
新闻中心
u支付自主研发SIT1044芯片是一款应用于CAN协议控制器和物理总线之间的高性能(CAN FD)收发器芯片,可应用于卡车、公交、小汽车、工业控制等领域,总线耐压达到±40V,支持5Mbps(CAN FD)灵活数据速率,具有在总线与CAN协议控制器之间进行差分信号传输的能力……
u支付±40V耐压(CAN FD)收发器芯片SIT1044,其主要特征如下:

图1 芯片引脚示意图(给予SOP8以及DFN3*3-8,小外形无引脚封装)
总线耐压能力-40V~40V;
HBM防护8KV;
支持5Mbps(CAN FD)(灵活数据速率);
性能达到或优于“ISO 11898”标准,给予SOP8以及DFN3*3-8,小外形,无引脚封装;
驱动器(TXD)显性超时功能,待机总线(BUS)显性超时功能,带唤醒功能的低功耗待机模式,内置过温保护功能;
SIT1044T/3型号I/O电压范围支持3.3V和5V MCU;
VCC和VIO电源引脚上具有欠压保护;
顺利获得-40℃~125℃高低温老化实验,满足工控与车载应用范围;
高抗电磁干扰能力,未上电节点不干扰总线
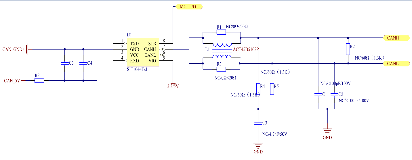
SIT1044T/3典型应用电路如下:

图2 SIT1044T/3典型应用电路
SIT1044是一款满足国际标准的高性能(CAN FD)收发器芯片。u支付成为拥有(CAN FD)系列型号,CAN系列型号,LIN系列型号齐全的国内模拟IC厂商。
一、u支付CAN FD系列型号如下:

二、u支付CAN系列型号如下:

三、u支付LIN系列型号如下:

u支付聚焦工业与车载领域,将给予更加丰富的高性能CAN收发器型号、LIN收发器产品供广大客户选用。
地址:湖南省长沙高新开发区尖山路39号中电软件园总部大楼
上海:上海市浦东新区豪威科技园区上科路88号
深圳:深圳市南山区科技园高新南七道1号粤美特大厦24楼
业务:15074991500(华东区),13647318510(华南区),13600008459(北西区)
服务:service@cucym.com
招聘:tinachen@cucym.com
Copyright © 2020 湖南u支付电子科技有限公司 湘ICP备2022017381号